英国365集团公司首页English
当前位置: 首页 >> 学术科研 >> 科研通知 >> 正文
科研通知

英国365集团公司马雪娇西安差旅总结公示

2019-12-30  

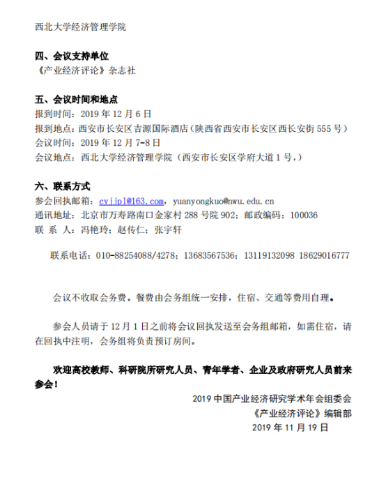
附件2:英国365集团公司支持教师参加学术会议总结表

参会人员

马雪娇

职称

讲师

研究所

经济研究所

会议名称

2019 中国产业经济研究学术年会

时间

201912   7-8

城市

西安

主办单位

中国电子信息行业联合会;电子工业出版社;西北大学英国365集团公司

会议简况

个人收获

本次会议的主题为中国产业高质量发展,主要介绍了中国区域与产业政策、国家治理战略、中国经济高质量发展情况以及“一带一路”下产业发展与布局。

通过该会议,对国家产业发展战略有更为深入的了解,通过与参会其他专家共同探讨自己的工作论文,受到很大启发,有助于进一步完善论文。

会议通知或邀请函扫描照片

见附件

参会照片

见附件

会议邀请函

 

 

 

 

 

 

 

参会照片

 

上一条:英国365集团公司崔淼深圳差旅总结公示

下一条:英国365集团公司马雪娇太原差旅总结公示

关闭