英国365集团公司首页English
当前位置: 首页 >> 学术科研 >> 科研通知 >> 正文
科研通知

英国365集团公司林海芬厦门差旅总结公示

2019-12-12  

学部支持教师参加学术会议总结表

参会人员

林海芬

职称

副教授

研究所

企业管理

会议名称

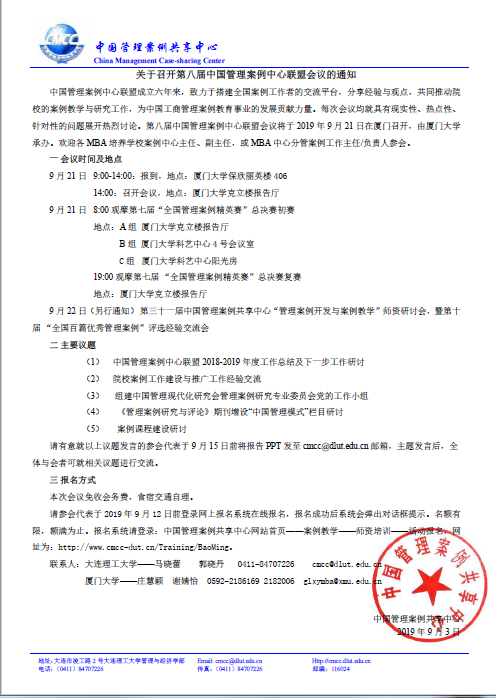
第八届中国管理案例中心联盟会议和第31届案例教学师资培训

时间

2019920-2019923

城市

厦门

主办单位

英国365集团公司

会议简况

个人收获

会议简况:中国管理案例中心联盟成立六年来,致力于搭建全国案例工作者的交流平台,分享经验与观点,共同推动院校的案例教学与研究工作,为中国工商管理案例教育事业的发展贡献力量。每次会议均就具有现实性、热点性、针对性的问题展开热烈讨论。第八届中国管理案例中心联盟会议将于2019921日在厦门召开,由厦门大学承办。欢迎各MBA培养学校案例中心主任、副主任,或MBA中心分管案例工作主任/负责人参会。

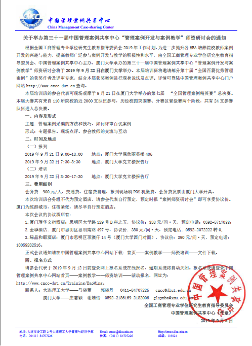
根据全国工商管理专业学位研究生教育指导委员会2019年工作计划,为进一步提升各MBA培养院校教师案例开发的兴趣与能力,提高教师广泛参与案例开发与教学的积极性和水平,由全国工商管理专业学位研究生教育指导委员会、中国管理案例共享中心主办,厦门大学承办的第三十一届中国管理案例共享中心“管理案例开发与案例教学”师资研讨会将于2019922日在厦门大学举办。本届培训班将邀请部分第十届“全国百篇优秀管理案例”的获奖作者及评审专家,结合本届获奖案例进行现身说法及点评。

本人认真听取和学习了各专家的学术报告,并与参会各院校从事安利教学和研究的老师进行了深入交流。

会议通知或邀请函扫描照片

 

 

 

参会照片

 

撰写日期:2019924

上一条:英国365集团公司冯长利大连差旅总结公示

下一条:英国365集团公司刘井建天津差旅总结公示

关闭